GP.Facilities Monitoring
| Page maturity This page has maturity level 3 (usable) |
| GP | Facilities Monitoring | Version: | 0.4 |
| |
|---|---|---|---|---|---|
| Document type: | Generic Pattern | Owner: |
| This Pattern helps Operations and Security personnel to monitor other facilities for noteworthy events. |
Description
This Generic Pattern belongs to "Operations". This Pattern helps Operations and Security personnel to monitor other facilities for noteworthy events. It can trigger reactive management actions, but it can also trigger events pro-actively if patterns of suspect behaviour or suspect state are supplied to the Rules Engine.
Services realized
This Pattern realizes the following service(s):
- Facilities Monitoring (This service allows its users to monitor IT facilities with the aim of guarding operational continuity or security.)
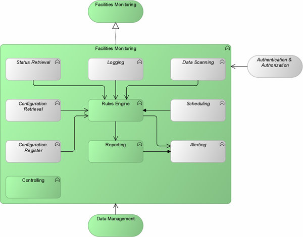
Functional and Integration view
This is the graphic representation of the functional model of this Generic Pattern:


Generic Pattern Composition
This pattern is an aggregation of the following (mandatory and optional) functions, expressed in Generic Functions:
| Icon | Function | Inclusion | Rationale |
| Rules Engine | recommended | This function represents the intelligence that drives the services provided by the Pattern. Active collection of information, responses caused by incoming information, and ways and means to alert and/or report are all directed by (implicit or explicit) rules. | |
| Data Scanning | recommended | All data collected by the facility should be normalized, and must be investigated for patterns that signal noteworthy security or operational events. | |
| Logging | optional | This function is often included, as it enables Facilities Monitoring to monitor (operational or security) events that have occurred in the monitored systems. | |
| Filtering | optional | This function enables Facilities Monitoring to monitor data streams within attached systems for patterns that signal (operational or security) threats to the monitored system and/or to other IT facilities. Thus, it mainly serves to model Intrusion Detection and Intrusion Prevention. | |
| Status Retrieval | optional | This function enables Facilities Monitoring to monitor parameters that define the status of the monitored systems. | |
| Configuration Retrieval | optional | This function can be used to monitor the configuration of the monitored systems, so that any change in a system's configuration can be detected. | |
| Configuration Register | optional | If Facilities Monitoring is to monitor system configurations, it may be necessary to compare the detected configuration with a target configuration, and/or to store the detected configuration for reference purposes; for either of these purposes the Configuration Register function can be of use. | |
| Scheduling | optional | Scheduling can serve to run monitoring jobs, such as configuration retrieval, on regular or predetermined times | |
| Reporting | recommended | This function creates and delivers the reports that reflect the operational and security state of the monitored facilities. | |
| Alerting | optional | This function delivers warning messages and/or signals that are triggered by the processing of all manners of (combinations of) detected facility events. | |
| Controlling | recommended | If implemented, this function can be used by administrators, and possibly by authorized clients, to change the way the Pattern works. Among the changes that can be made via this function are:
Care must be taken to limit access to this function to authorized systems and users. |
Services connected with this Generic Pattern
This Generic Pattern has the following mandatory and optional relations with adjacent Generic Services.
| Service | Adjacency | Summary | Rationale |
| Data Management | recommended | This service provides its consumers the ability to manage strictly structured data. | A Facilities Monitoring Pattern is likely to require some sort of structured data store to keep records of the data and events it has collected, reports generated et cetera. |
| Authentication & Authorization | optional | This service can validate an identity claim, and it can validate the permissions required for an action, as part of an Authentication & Authorization process. | Access to the services provided by the Facilities Monitoring Pattern is likely to be limited to authorized personnel; furthermore, the Facilities Monitoring system itself may require permissions to be able to collect data from the facilities that it's monitoring |
Applied Patterns based on this Generic Pattern
The following Applied Patterns are based wholly or in part on this Generic Pattern:
